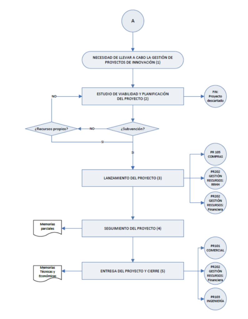
Consulting and Innovation At Epic Power, we offer specialist consulting for DC/DC converter projects, designing custom solutions that maximise efficiency and minimise risk. We work closely with clients from conceptualisation to implementation, providing detailed analysis and comprehensive support to ensure innovative, practical and sustainable outcomes in energy conversion. Project Architecture Design and Support Innovation methodology Innovation strategy Innovation management Epic Power Academy Talent management Project Architecture Design and Support What is the best possible configuration of a system that includes DC/DC converters, electrical energy storage, solar panels and other elements? Sometimes there is no simple answer, or a single answer to this question. With our experience we can support you in selecting the best architecture, choosing batteries or supercapacitors, sizing the elements or selecting them. And of course, we can manufacture a specific turnkey product for you. Zero Risk methodology Innovation methodology At Epic Power, we offer specialized consulting for DC/DC converter projects, designing customized solutions that maximize efficiency and minimize risk. We work closely with clients from conceptualization to implementation, providing detailed analysis and comprehensive support to ensure innovative, practical and sustainable results in energy conversion. ISO 166002 Innovation strategy Our innovation strategy, led by the Innovation Committee, focuses on technological surveillance and identifying disruptive opportunities to continuously improve our capabilities. The committee is responsible for defining and overseeing R&D initiatives, ensuring that they align with the company’s strategic objectives. Innovation management Innovation management is structured through a systematic approach, ensuring that R&D processes are effective. We oversee the implementation, development and monitoring of innovation projects, ensuring a cycle of continuous improvement. Epic Power Academy Visit our knowledge base, a place where we share valuable information to ensure an efficient and sustainable future. Go to Epic Power Academy Talent management At Epic Power, talent management is a fundamental pillar for our success. We foster a collaborative and innovative work environment, where each team member has the opportunity to grow professionally and develop their skills. Through continuous training, personal development programs and access to cutting-edge R&D projects, we foster the growth of our employees. In addition, we promote a culture of leadership and shared responsibility that drives creativity and excellence in all our areas. University Projects with the university Lorem ipsum Academy Research Lorem ipsum Curriculum We are looking for people like you Lorem ipsum